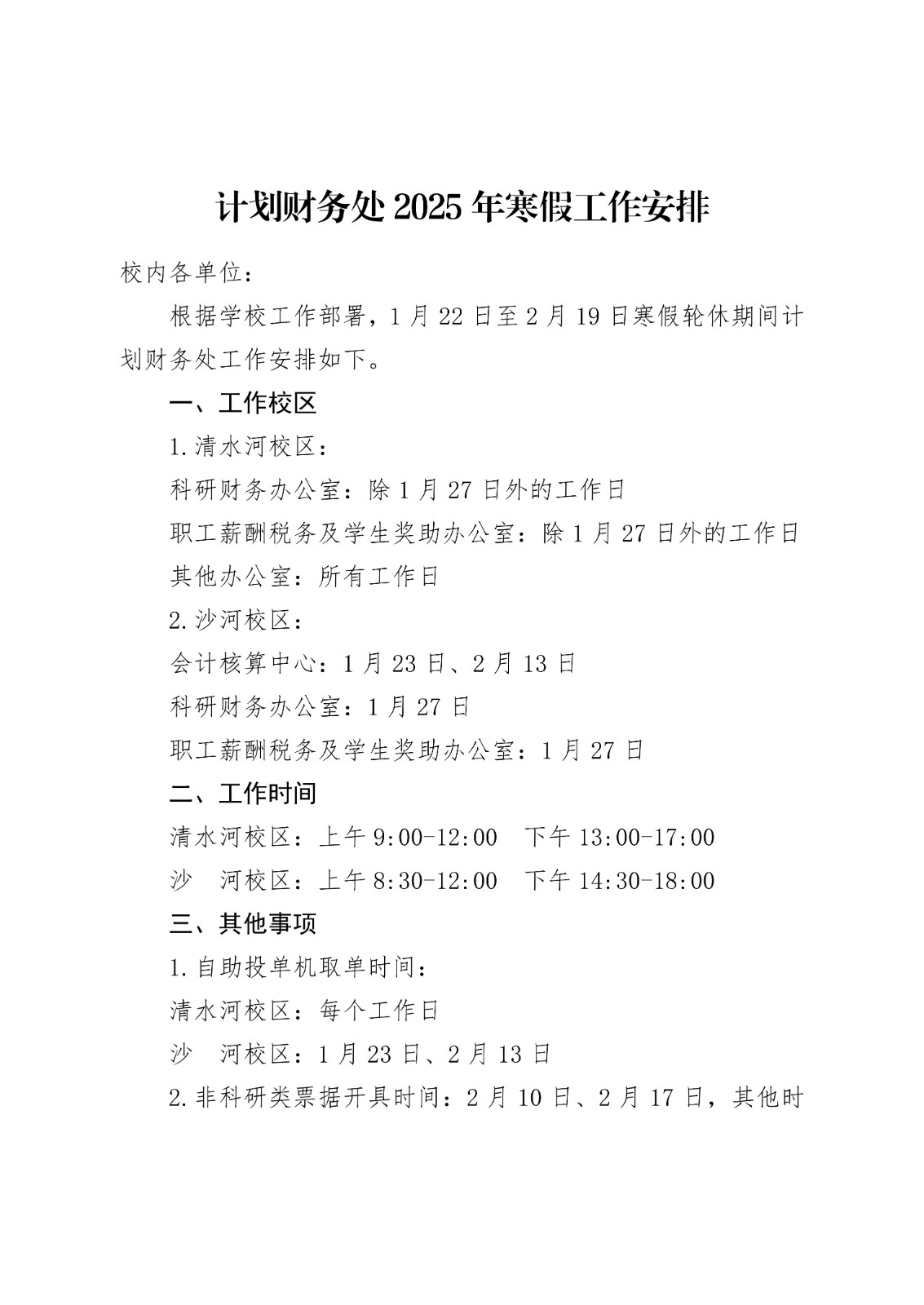
部门简介
计划财务处是电子科技大学的一级财务机构,统一组织和管理学校各项财务工作。计划财务处紧密围绕学校中心工作,积极组织各项收入,合理调度、安排各类资金,保障学校各项事业稳健运行和持续发展。
计划财务处现设预算管理中心、会计核算中心、信息化与财务监管中心、科研财务办公室、职工薪酬税务与学生奖助办公室、涉外财务办公室、基建财务办公室、综合事务办公室等8个科室,明确科室职责和人员分工,推动各项财务工作高效运行。同时,计划财务处始终聚焦师生所急、所思、所盼问题,通过开展“提升服务质量”专项行动、强化对接服务、推动财务信息化建设等措施,不断强化员工职业素质、促进业财交流融合、提升管理服务效能,为师生提供更优质的服务。



最新通知公告