旧站入口
搜索
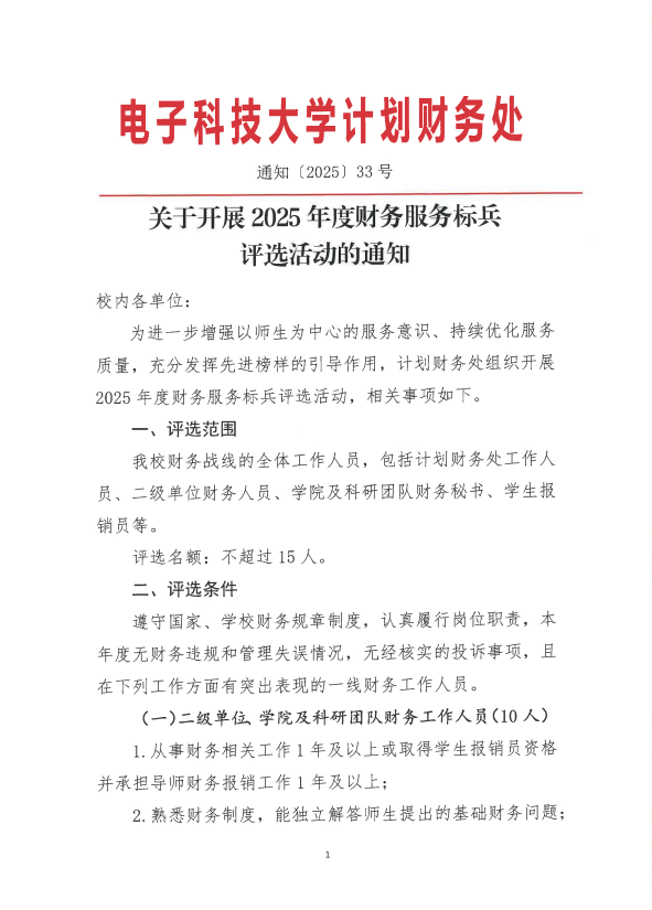
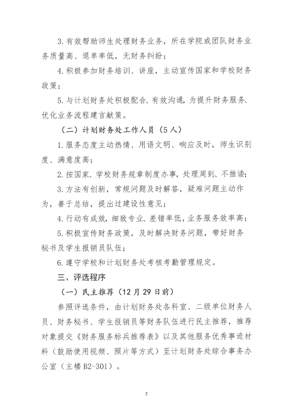
通知公告
通过及时、透明的公告系统,发布最新的财务通知和政策解读,确保全校师生能够迅速获取关键财务信息。
background

需要帮助?

如有疑问,请查看常见问题,或者联系我们

办公地址

清水河校区:成都市高新区 (西区) 西源大道2006号

沙河校区:成都市建设北路二段四号

联系电话

综合事务办公室

028-61831060   028-61831268   028-61830790

计划财务处公众号

计划财务处公众号

成电财宝

成电财宝

© 2016-2024 电子科技大学计划财务处